汇款
交易
速捷卡
活动
资讯
更多
公告中心
新手学院
帮助中心
博客
股票信息查询
SWIFT码查询
IBAN查询
汇率计算器
汇率比较
内容创作者
邀请好友
问题反馈
下载App
BiayPay App
Biya 身份验证器
登录
注册
English
中文
帮助中心
>
美股港股交易
>
美股期权费用
美股期权费用
BiyaPay
发布于 2024-05-29 更新于 2024-09-09
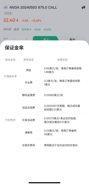
如图所示
没有上一篇
没有下一篇
BiyaPay 让数字货币流行起来
联系我们
客服邮箱: service@biyapay.com
客服Telegram: https://t.me/biyapay001
Telegram社群: https://t.me/biyapay_ch
Telegram数字货币社群: https://t.me/BiyaPay666
公司与团队
关于我们
金融牌照
BiyaPay产品
BiyaPay App
BiyaPay 身份验证器
国际汇款
国际借记卡
交易
用户服务
公告中心
新手学院
帮助中心
邀请好友
资源
股票查询(美股,港股)
SWIFT/BIC 代码查询
IBAN 代码查询
汇率计算器
汇率比较
资讯
BiyaPay社区
登录
注册
规管主体
BIYA GLOBAL LLC
在美国财政部下设机构金融犯罪执法局(FinCEN)注册为货币服务提供商(MSB),注册号为 31000218637349,由金融犯罪执法局(FinCEN)监管。
BIYA GLOBAL LIMITED
BIYA GLOBAL LIMITED 是新西兰注册金融服务商(FSP), 注册编号为FSP1007221,同时也是新西兰金融纠纷独立调解机制登记会员。
©2019 - 2026 BIYA GLOBAL LIMITED
服务条款
隐私政策